103 / 283

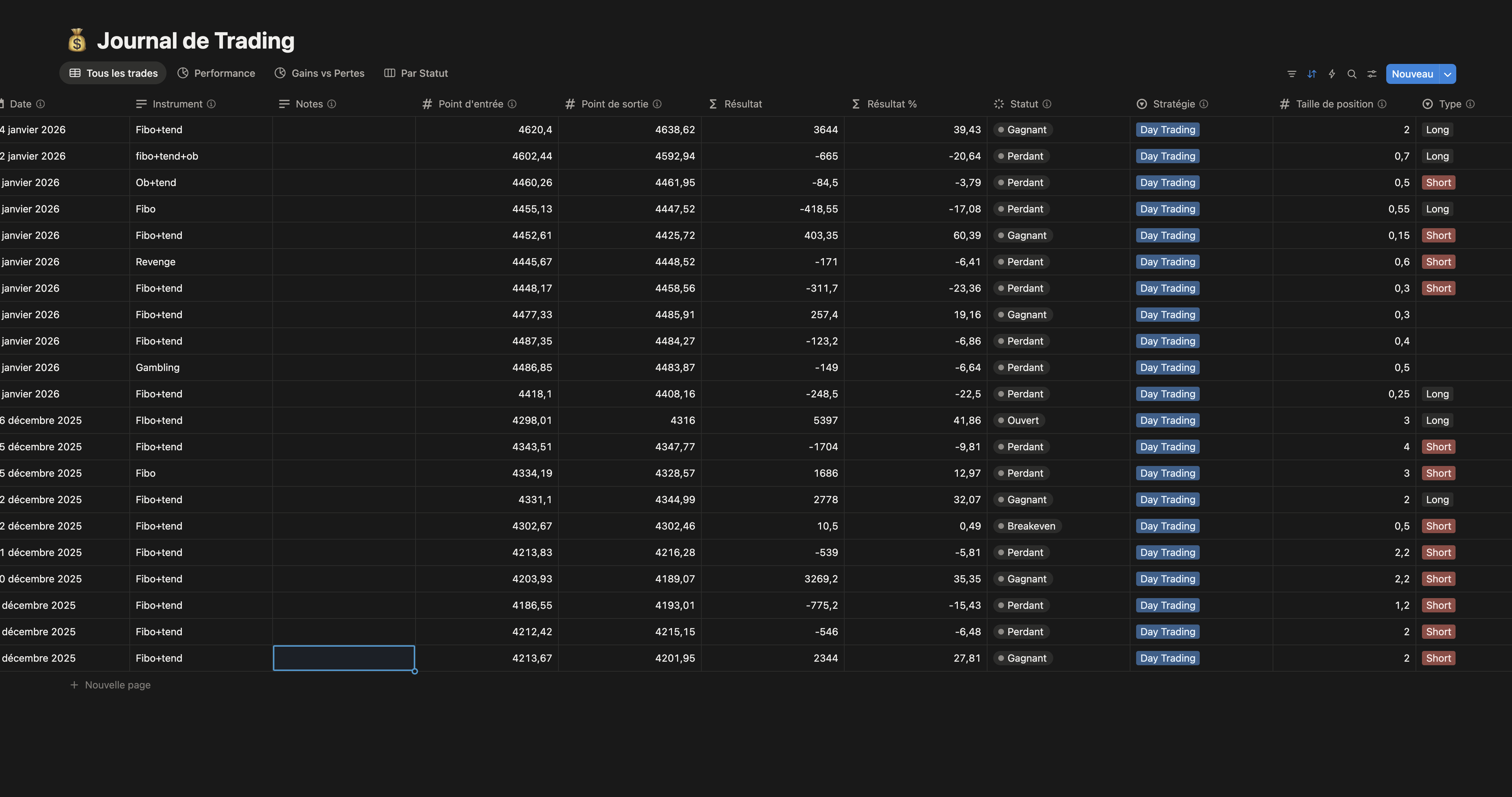
Automated Trading Journal for Notion

Automated Trading Journal for Notion - Product Hunt launch logo and brand identity

tracking, trading, improve your skills

#Analytics #Finance #Notion

Automated Trading Journal for Notion – automated trade tracking and performance analysis

Summary: A Notion-based trading journal that automates trade logging, performance analytics, and decision reviews to help traders track and improve their skills efficiently.

What it does

It automates structured trade logging, tracks statistics, and provides performance insights within Notion to streamline trade analysis.

Who it's for

Traders seeking organized, data-driven tracking and disciplined execution without complex tools.

Why it matters

It replaces messy spreadsheets and overcomplicated tools to enable faster logging and clearer performance analysis.