20 / 439

Raycaster

Raycaster - Product Hunt launch logo and brand identity

AI workspace for high-stakes documents, not just code.

#SaaS #Artificial Intelligence

Raycaster – AI workspace for synchronized high-stakes regulatory documents

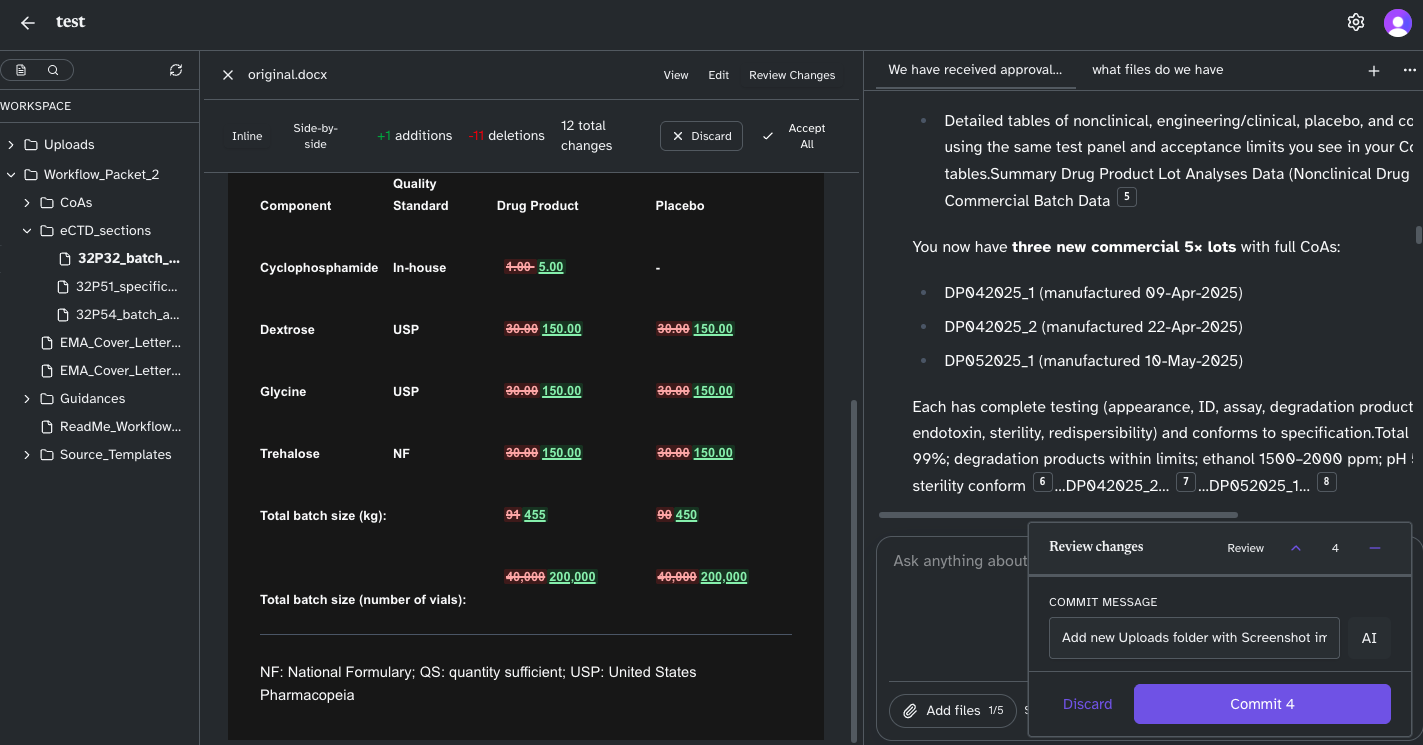
Summary: Raycaster manages regulatory and drug development documents by synchronizing dependencies, citations, and versions across hundreds of PDFs, Word, Excel, and PowerPoint files. It enables teams to reduce rework and improve submission quality by treating documents as interconnected systems rather than isolated files.

What it does

Raycaster operates at the project level to maintain consistency and traceability in regulatory documents through diff-aware edits, citation tracking, and version control tailored for drug development workflows.

Who it's for

It is designed for drug development and regulatory teams handling complex, high-stakes document workflows.

Why it matters

Raycaster addresses document inconsistencies that can delay approvals or cause rework, streamlining submission processes in regulated industries.