21 / 276

Odus AI

Odus AI - Product Hunt launch logo and brand identity

Proactive AI analyst for your Shopify store data

#Artificial Intelligence #E-Commerce #Data & Analytics

Odus AI – Proactive AI analyst for Shopify store data

Summary: Odus AI provides autonomous monitoring and a visual AI analyst to identify and explain Shopify store issues before they impact revenue. It combines 24/7 alerts on conversion drops, churn risks, and inventory problems with a contextual AI that answers business questions in plain English.

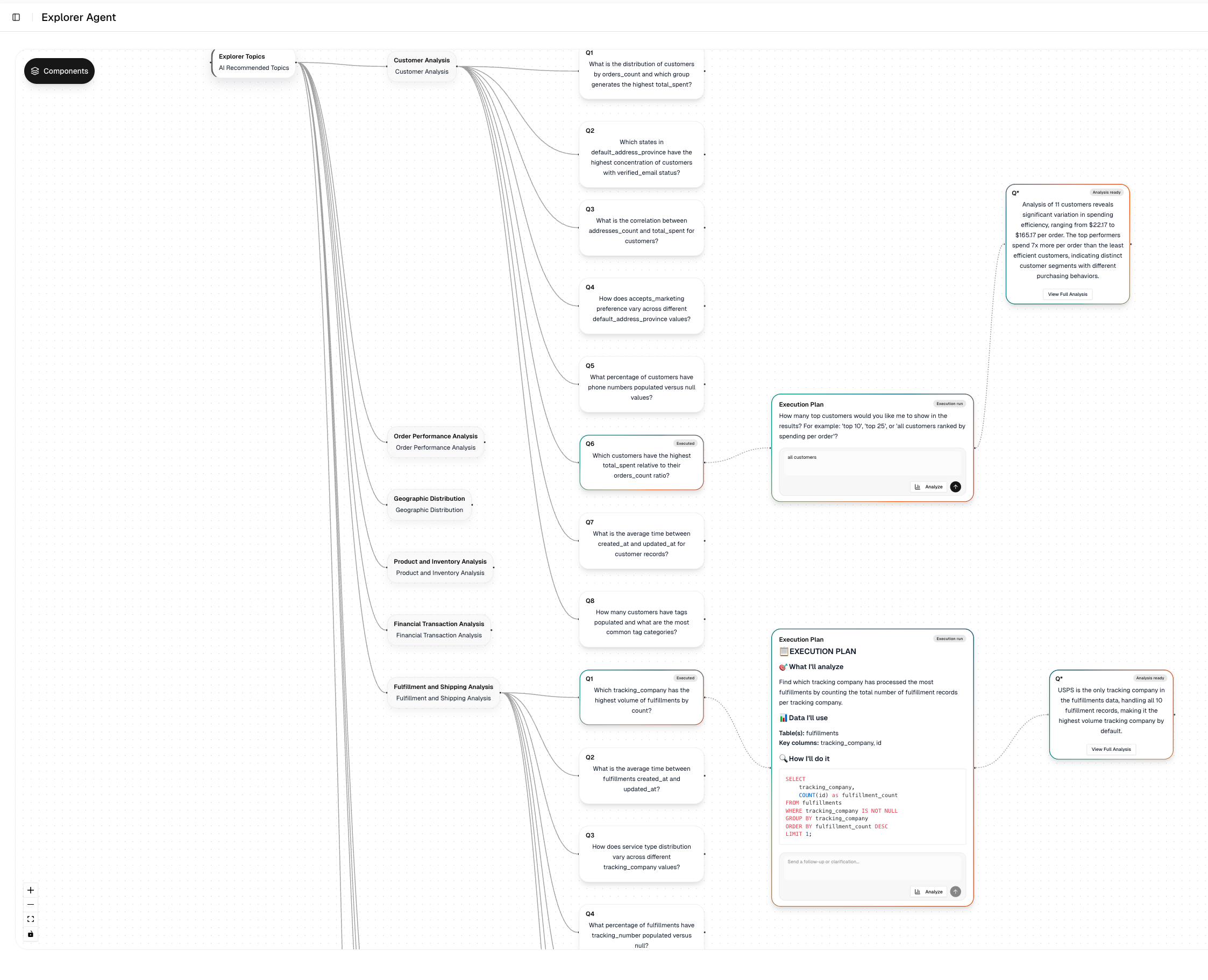
What it does

Odus uses autonomous agents to monitor store metrics continuously and alert users to problems like revenue leaks and stock issues. Its Visual AI Analyst enables users to explore data through pre-built analysis trees or ask custom questions, delivering instant, context-aware insights.

Who it's for

Shopify store owners and managers who need proactive detection of operational issues and accessible data analysis without manual querying.

Why it matters

It prevents revenue loss by identifying hidden problems early and provides actionable insights through a business-context-aware AI, reducing the need for manual data investigation.