59 / 544

Memori – Rust+SQLite persistent memory

Memori – Rust+SQLite persistent memory - Product Hunt launch logo and brand identity

Rust-powered persistent memory for AI coding agents

#Open Source #GitHub #Tech

Memori – Rust+SQLite persistent memory – Rust-powered persistent memory layer for AI coding agents

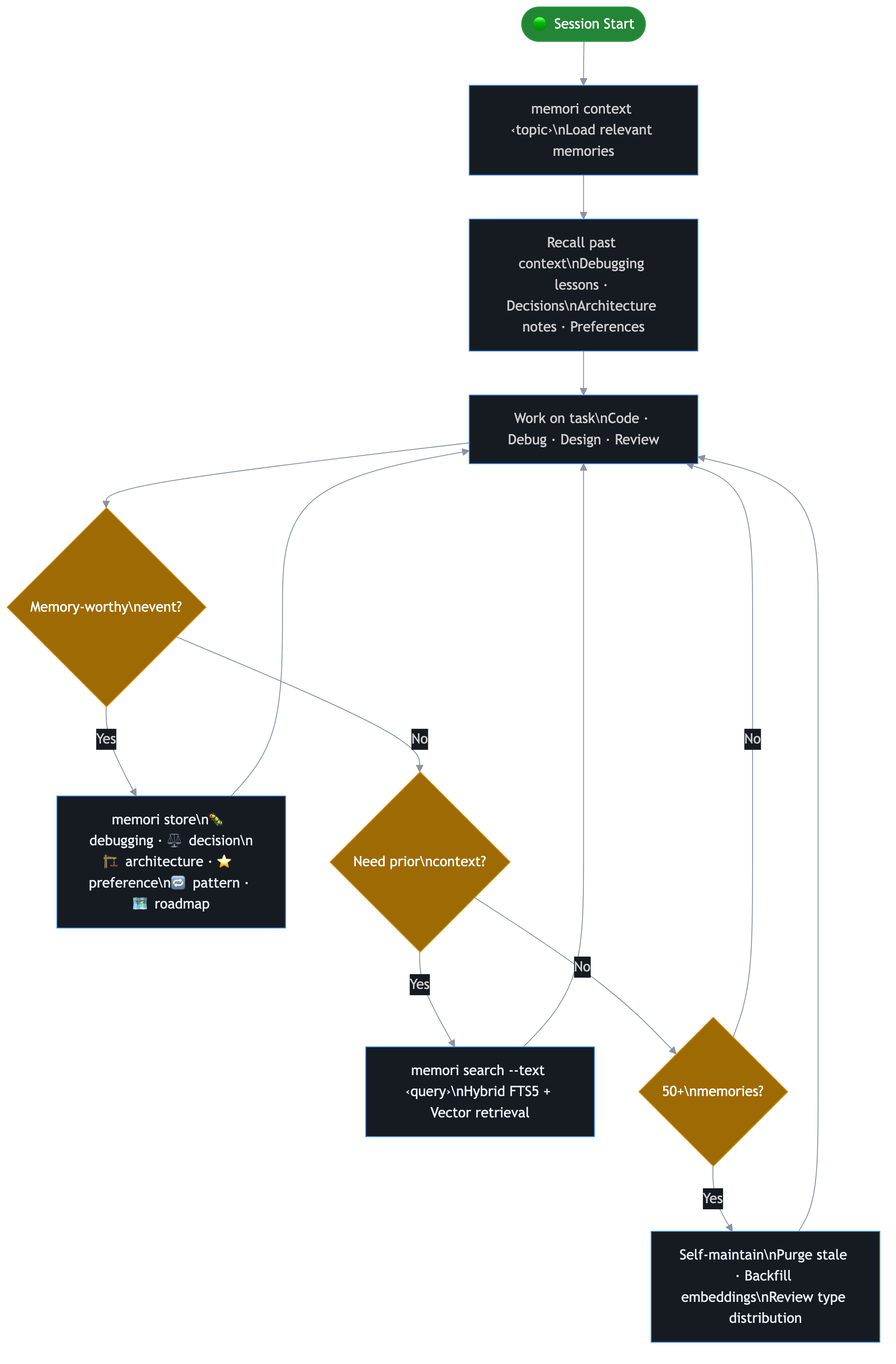
Summary: Memori is a Rust-based persistent memory system for AI coding agents that stores data in a single SQLite file, enabling fast 43µs reads without external dependencies. It supports hybrid retrieval combining full-text and semantic search, automatic deduplication, and decay scoring to prioritize recent and frequent memories.

What it does

Memori provides a persistent memory layer that integrates with AI agents by storing and retrieving context efficiently using SQLite. It includes a behavioral snippet that guides agents on when to store or search memories to maintain context across sessions.

Who it's for

It is designed for developers using AI coding agents who need persistent, context-aware memory across sessions without relying on cloud services or complex configuration.

Why it matters

Memori solves the problem of AI agents forgetting prior session context by enabling fast, local, and self-maintaining memory storage and retrieval.