282 / 772

Hackerdogs.ai

Hackerdogs.ai - Product Hunt launch logo and brand identity

See your Organization the Way Hackers Do

#Open Source #Artificial Intelligence #Security

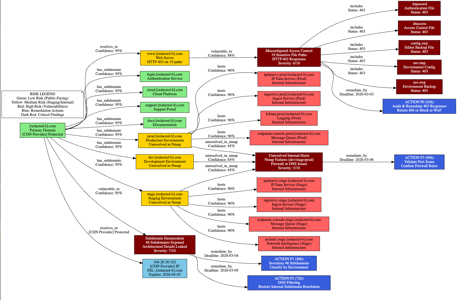
Hackerdogs.ai – Real-time Autonomous Threat Exposure Management

Summary: Hackerdogs.ai provides real-time, CIA-level intelligence by autonomously gathering external data to reveal an organization’s attack surface as seen by hackers. It enables continuous attack surface discovery through APIs, scheduled prompts, and integration with over 250 security and OSINT servers.

What it does

It autonomously collects external information to map an organization’s vulnerabilities and exposes threats using AI-driven scanning and integrated security servers. Users can access results via APIs or scheduled reports.

Who it's for

Security teams and organizations seeking external threat visibility and continuous attack surface monitoring.

Why it matters

It delivers timely, evidence-based intelligence to identify and manage security exposures before attackers exploit them.