3 / 315

Grok 4.1

Grok 4.1 - Product Hunt launch logo and brand identity

A new standard in conversational AI

#Productivity #Artificial Intelligence #Development
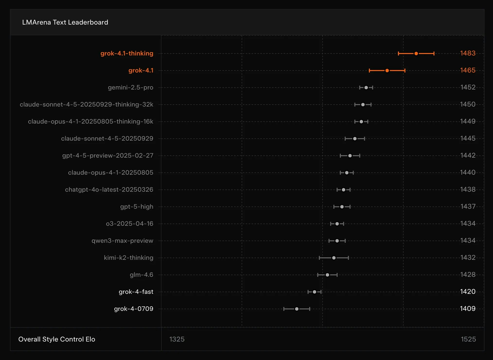
Grok 4.1, xAI's latest model, ranks #1 on the LMArena leaderboard, excelling in emotional intelligence, creative writing, and helpfulness, while being 3x less likely to hallucinate than previous models. This balance is achieved through enhanced post-training, which adds constraints to manage creativity effectively in production environments.