324 / 380

GitHub

GitHub - Product Hunt launch logo and brand identity

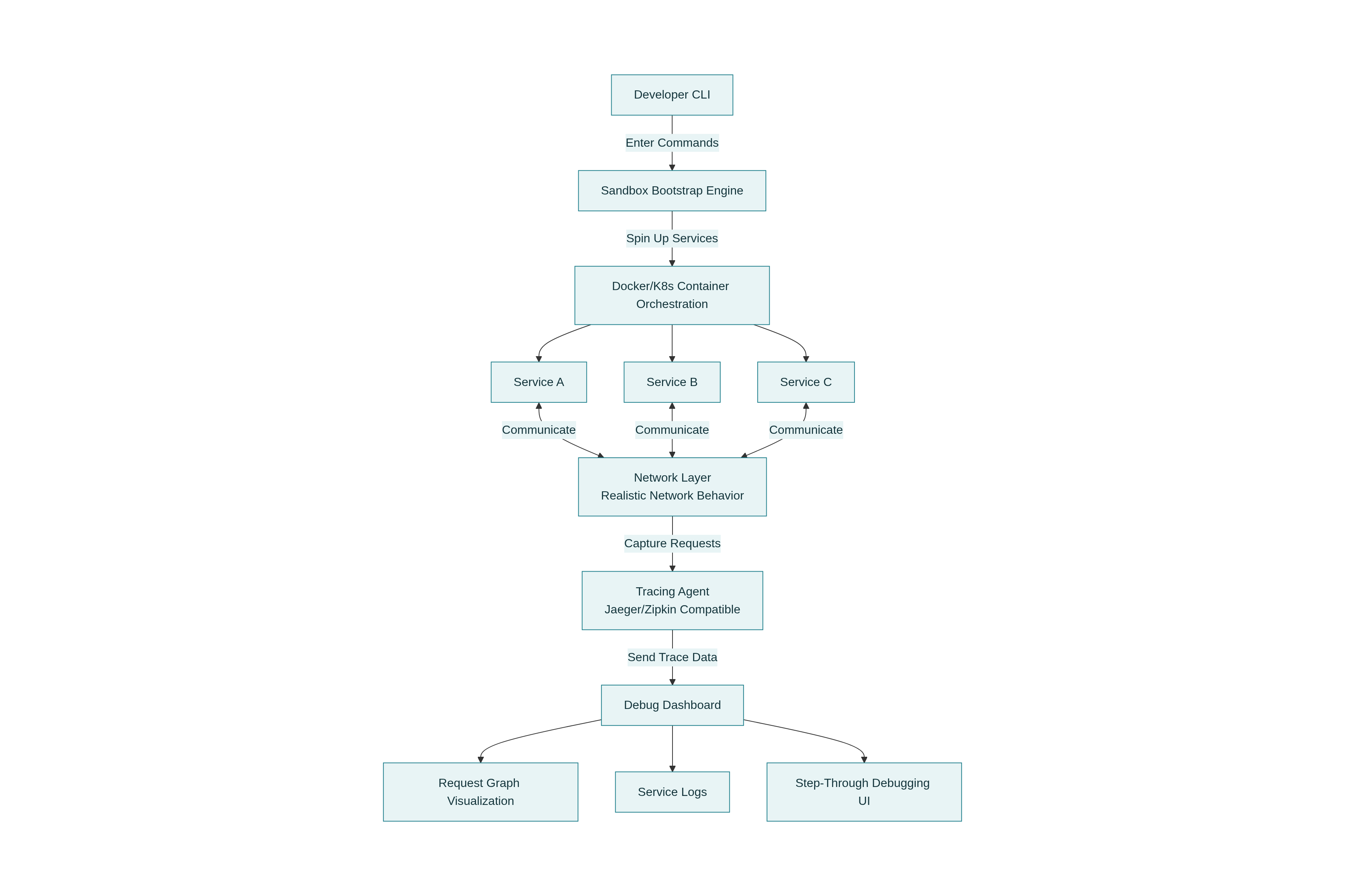
Multi-Service Debug Sandbox

#SaaS #GitHub #Security

GitHub – Multi-Service Debug Sandbox for Microservices

Summary: Multi-Service Debug Sandbox (MSDS) is an open-source, IDE-like environment designed for debugging microservices. It provides a centralized platform to test and troubleshoot distributed service architectures.

What it does

MSDS offers an IDE-style sandbox to debug multiple microservices simultaneously, facilitating development and issue resolution.

Who it's for

It is intended for developers working on microservice-based applications who need integrated debugging tools.

Why it matters

It addresses the complexity of debugging distributed microservices by providing a unified environment for testing and troubleshooting.