169 / 311

EntityPal

EntityPal - Product Hunt launch logo and brand identity

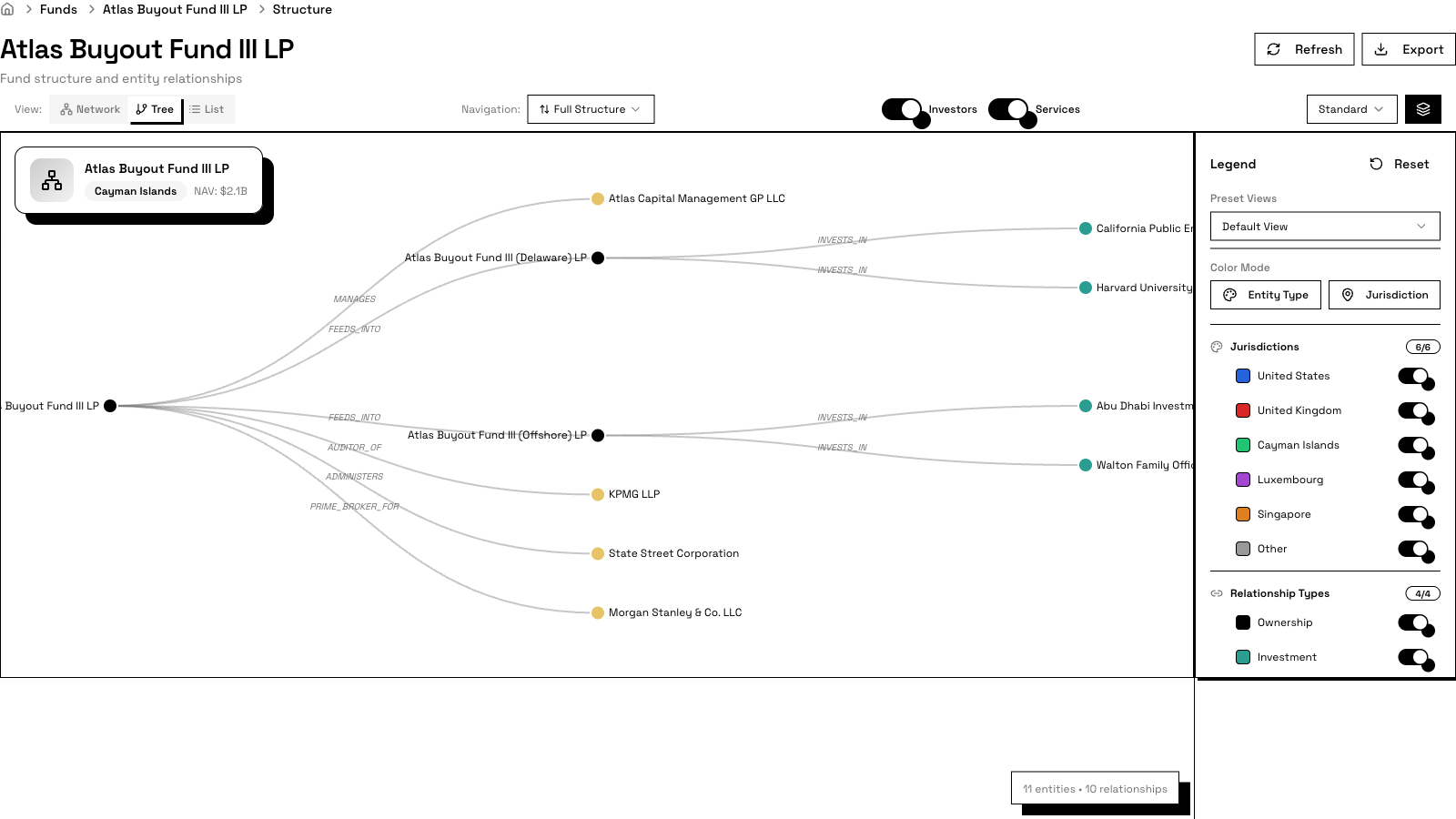
Visualize complex fund structures—no more spreadsheet hell

#Investing #Venture Capital #Operations

EntityPal – Visualize complex fund structures without spreadsheets

Summary: EntityPal is an entity management tool designed specifically for private equity, venture capital, and hedge funds to visualize and manage complex fund hierarchies. It consolidates investors, service providers, and documents into an interactive, audit-ready platform tailored to fund structures like master-feeders and SPVs.

What it does

EntityPal provides interactive structure chart visualization and centralizes tracking of investors, service providers, and entity documents. It creates audit-ready records reflecting fund-specific relationships.

Who it's for

It targets fund managers, operations teams, and administrators handling complex fund entities in PE, VC, and hedge funds.

Why it matters

It replaces fragmented Excel-based tracking with a purpose-built system that understands fund hierarchies and reduces operational complexity.