255 / 411

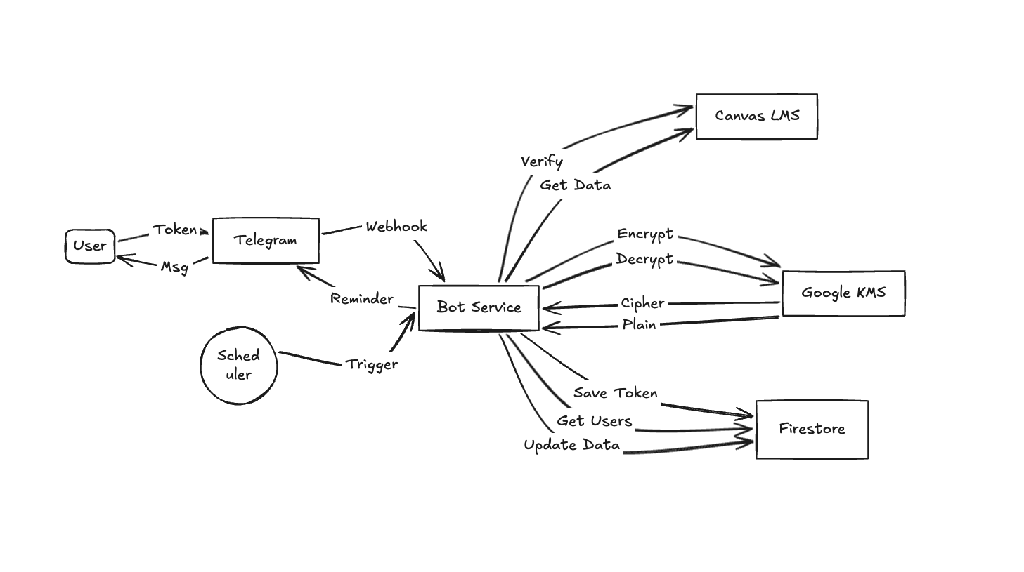
Canvas Reminder Bot

Canvas Reminder Bot - Product Hunt launch logo and brand identity

Get notified about your deadlines on Canvas via Telegram

#Productivity #Education #GitHub #Online Learning

Canvas Reminder Bot – Deadline notifications from Canvas via Telegram

Summary: Canvas Reminder Bot sends assignment deadline notifications from Canvas directly to Telegram, helping students keep track of coursework without checking emails or logging into portals. It integrates coursework deadlines into daily communication to reduce missed assignments.

What it does

The bot connects Canvas deadlines to Telegram, delivering timely reminders about upcoming assignments to users.

Who it's for

It is designed for students who need to stay updated on their coursework deadlines.

Why it matters

It prevents missed deadlines by removing the need to manually check Canvas or email for assignment updates.